728x90

프론트엔드 로드맵

백엔드 로드맵

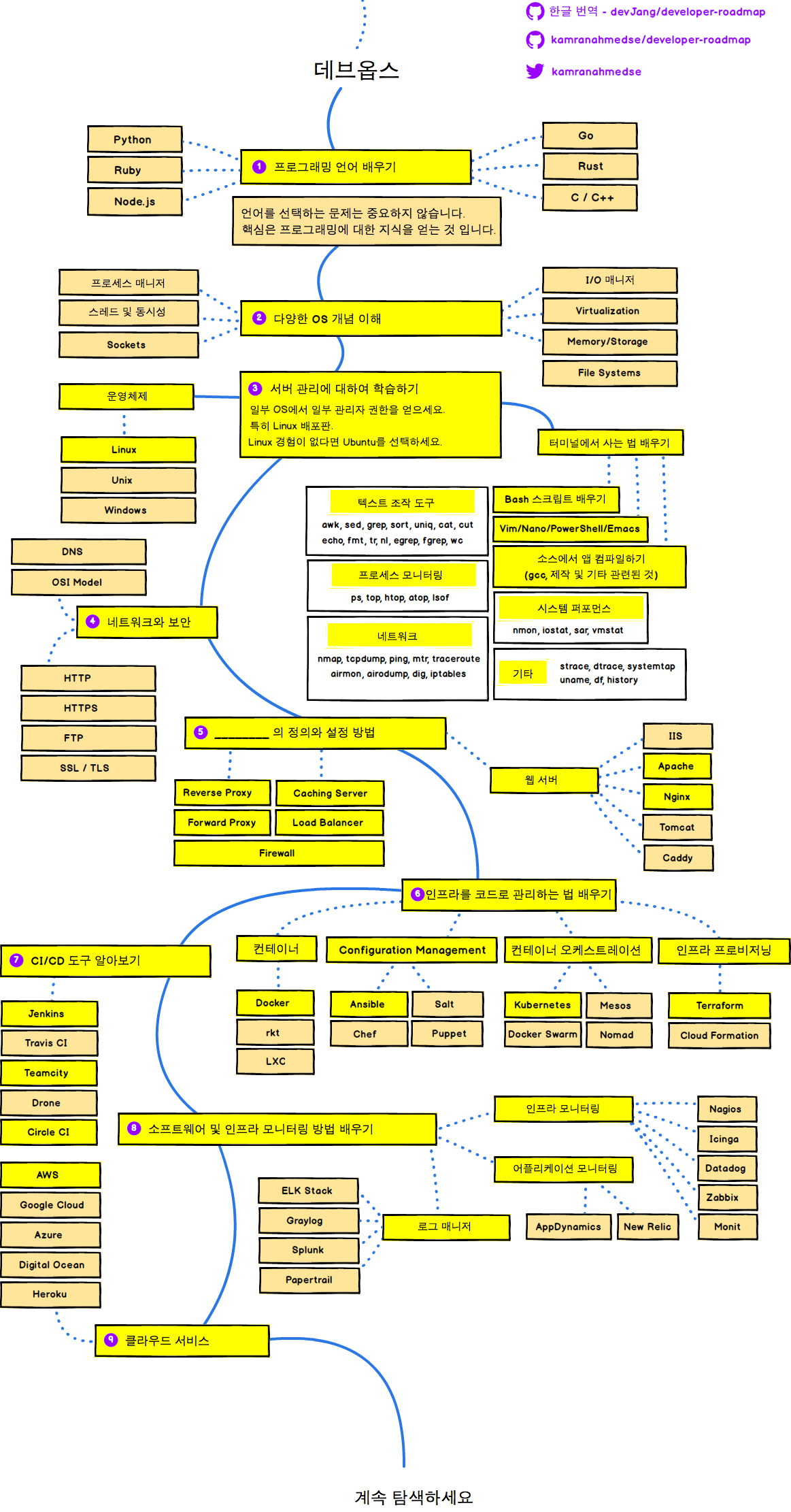
데드옵스 로드맵

로드맵 : https://github.com/devJang/developer-roadmap
devJang/developer-roadmap
2019년 웹 개발자가 되기 위한 로드맵 :kr:. Contribute to devJang/developer-roadmap development by creating an account on GitHub.
github.com
728x90
'IT > IT' 카테고리의 다른 글
| 뷰 컴포넌트에 대한 이해 ( Vue.js ) (0) | 2019.12.26 |
|---|---|
| MVC패턴의 이해 (Model-View-Controller) (0) | 2019.12.26 |
| 웹 애플리케이션의 이해 (Web Application) (0) | 2019.12.09 |
| OData( Open Data Protocol ) - 수정중 (0) | 2019.11.19 |
| 전사적자원관리(ERP) (0) | 2019.11.06 |
댓글